TCMalloc is faster than the glibc 2.3 malloc (available as a separate library called ptmalloc2) and other mallocs that I have tested. ptmalloc2 takes approximately 300 nanoseconds to execute a malloc/free pair on a 2.8 GHz P4 (for small objects). The TCMalloc implementation takes approximately 50 nanoseconds for the same operation pair. Speed is important for a malloc implementation because if malloc is not fast enough, application writers are inclined to write their own custom free lists on top of malloc. This can lead to extra complexity, and more memory usage unless the application writer is very careful to appropriately size the free lists and scavenge idle objects out of the free list.
TCMalloc also reduces lock contention for multi-threaded programs. For small objects, there is virtually zero contention. For large objects, TCMalloc tries to use fine grained and efficient spinlocks. ptmalloc2 also reduces lock contention by using per-thread arenas but there is a big problem with ptmalloc2's use of per-thread arenas. In ptmalloc2 memory can never move from one arena to another. This can lead to huge amounts of wasted space. For example, in one Google application, the first phase would allocate approximately 300MB of memory for its URL canonicalization data structures. When the first phase finished, a second phase would be started in the same address space. If this second phase was assigned a different arena than the one used by the first phase, this phase would not reuse any of the memory left after the first phase and would add another 300MB to the address space. Similar memory blowup problems were also noticed in other applications.
Another benefit of TCMalloc is space-efficient representation of
small objects. For example, N 8-byte objects can be allocated while
using space approximately 8N * 1.01 bytes. I.e., a
one-percent space overhead. ptmalloc2 uses a four-byte header for
each object and (I think) rounds up the size to a multiple of 8 bytes
and ends up using 16N bytes.
To use TCMalloc, just link TCMalloc into your application via the "-ltcmalloc" linker flag.
You can use TCMalloc in applications you didn't compile yourself, by using LD_PRELOAD:
$ LD_PRELOAD="/usr/lib/libtcmalloc.so"
LD_PRELOAD is tricky, and we don't necessarily recommend this mode of usage.
TCMalloc includes a heap checker and heap profiler as well.
If you'd rather link in a version of TCMalloc that does not include
the heap profiler and checker (perhaps to reduce binary size for a
static binary), you can link in libtcmalloc_minimal
instead.
TCMalloc assigns each thread a thread-local cache. Small allocations are satisfied from the thread-local cache. Objects are moved from central data structures into a thread-local cache as needed, and periodic garbage collections are used to migrate memory back from a thread-local cache into the central data structures.

TCMalloc treats objects with size <= 256K ("small" objects) differently from larger objects. Large objects are allocated directly from the central heap using a page-level allocator (a page is a 8K aligned region of memory). I.e., a large object is always page-aligned and occupies an integral number of pages.
A run of pages can be carved up into a sequence of small objects, each equally sized. For example a run of one page (4K) can be carved up into 32 objects of size 128 bytes each.
Each small object size maps to one of approximately 88 allocatable size-classes. For example, all allocations in the range 961 to 1024 bytes are rounded up to 1024. The size-classes are spaced so that small sizes are separated by 8 bytes, larger sizes by 16 bytes, even larger sizes by 32 bytes, and so forth. The maximal spacing is controlled so that not too much space is wasted when an allocation request falls just past the end of a size class and has to be rounded up to the next class.
A thread cache contains a singly linked list of free objects per size-class.

When allocating a small object: (1) We map its size to the corresponding size-class. (2) Look in the corresponding free list in the thread cache for the current thread. (3) If the free list is not empty, we remove the first object from the list and return it. When following this fast path, TCMalloc acquires no locks at all. This helps speed-up allocation significantly because a lock/unlock pair takes approximately 100 nanoseconds on a 2.8 GHz Xeon.
If the free list is empty: (1) We fetch a bunch of objects from a central free list for this size-class (the central free list is shared by all threads). (2) Place them in the thread-local free list. (3) Return one of the newly fetched objects to the applications.
If the central free list is also empty: (1) We allocate a run of pages from the central page allocator. (2) Split the run into a set of objects of this size-class. (3) Place the new objects on the central free list. (4) As before, move some of these objects to the thread-local free list.
It is important to size the thread cache free lists correctly. If the free list is too small, we'll need to go to the central free list too often. If the free list is too big, we'll waste memory as objects sit idle in the free list.
Note that the thread caches are just as important for deallocation as they are for allocation. Without a cache, each deallocation would require moving the memory to the central free list. Also, some threads have asymmetric alloc/free behavior (e.g. producer and consumer threads), so sizing the free list correctly gets trickier.
To size the free lists appropriately, we use a slow-start algorithm to determine the maximum length of each individual free list. As the free list is used more frequently, its maximum length grows. However, if a free list is used more for deallocation than allocation, its maximum length will grow only up to a point where the whole list can be efficiently moved to the central free list at once.
The psuedo-code below illustrates this slow-start algorithm. Note
that num_objects_to_move is specific to each size class.
By moving a list of objects with a well-known length, the central
cache can efficiently pass these lists between thread caches. If
a thread cache wants fewer than num_objects_to_move,
the operation on the central free list has linear time complexity.
The downside of always using num_objects_to_move as
the number of objects to transfer to and from the central cache is
that it wastes memory in threads that don't need all of those objects.
Start each freelist max_length at 1.
Allocation
if freelist empty {
fetch min(max_length, num_objects_to_move) from central list;
if max_length < num_objects_to_move { // slow-start
max_length++;
} else {
max_length += num_objects_to_move;
}
}
Deallocation
if length > max_length {
// Don't try to release num_objects_to_move if we don't have that many.
release min(max_length, num_objects_to_move) objects to central list
if max_length < num_objects_to_move {
// Slow-start up to num_objects_to_move.
max_length++;
} else if max_length > num_objects_to_move {
// If we consistently go over max_length, shrink max_length.
overages++;
if overages > kMaxOverages {
max_length -= num_objects_to_move;
overages = 0;
}
}
}
See also the section on Garbage Collection
to see how it affects the max_length.
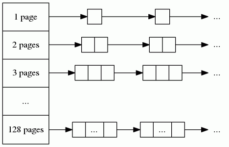
A medium object size (256K ≤ size ≤ 1MB) is rounded up to a page
size (8K) and is handled by a central page heap. The central page heap
includes an array of 128 free lists. The kth entry is a
free list of runs that consist of k + 1 pages:

An allocation for k pages is satisfied by looking in
the kth free list. If that free list is empty, we look
in the next free list, and so forth. If no medium-object free list
can satisfy the allocation, the allocation is treated as a large object.
sbrk,
mmap, or by mapping in portions of
/dev/mem).
If an allocation for k pages is satisfied by a run
of pages of length > k, the remainder of the
run is re-inserted back into the appropriate free list in the
page heap.
The heap managed by TCMalloc consists of a set of pages. A run of
contiguous pages is represented by a Span object. A span
can either be allocated, or free. If free, the span
is one of the entries in a page heap linked-list. If allocated, it is
either a large object that has been handed off to the application, or
a run of pages that have been split up into a sequence of small
objects. If split into small objects, the size-class of the objects
is recorded in the span.
A central array indexed by page number can be used to find the span to which a page belongs. For example, span a below occupies 2 pages, span b occupies 1 page, span c occupies 5 pages and span d occupies 3 pages.

In a 32-bit address space, the central array is represented by a a 2-level radix tree where the root contains 32 entries and each leaf contains 2^14 entries (a 32-bit address space has 2^19 8K pages, and the first level of tree divides the 2^19 pages by 2^5). This leads to a starting memory usage of 64KB of space (2^14*4 bytes) for the central array, which seems acceptable.
On 64-bit machines, we use a 3-level radix tree.
When an object is deallocated, we compute its page number and look it up in the central array to find the corresponding span object. The span tells us whether or not the object is small, and its size-class if it is small. If the object is small, we insert it into the appropriate free list in the current thread's thread cache. If the thread cache now exceeds a predetermined size (2MB by default), we run a garbage collector that moves unused objects from the thread cache into central free lists.
If the object is large, the span tells us the range of pages covered
by the object. Suppose this range is [p,q]. We also
lookup the spans for pages p-1 and q+1. If
either of these neighboring spans are free, we coalesce them with the
[p,q] span. The resulting span is inserted into the
appropriate free list in the page heap.
As mentioned before, we keep a central free list for each size-class. Each central free list is organized as a two-level data structure: a set of spans, and a linked list of free objects per span.
An object is allocated from a central free list by removing the first entry from the linked list of some span. (If all spans have empty linked lists, a suitably sized span is first allocated from the central page heap.)
An object is returned to a central free list by adding it to the linked list of its containing span. If the linked list length now equals the total number of small objects in the span, this span is now completely free and is returned to the page heap.
Garbage collecting objects from a thread cache keeps the size of
the cache under control and returns unused objects to the central free
lists. Some threads need large caches to perform well while others
can get by with little or no cache at all. When a thread cache goes
over its max_size, garbage collection kicks in and then the
thread competes with the other threads for a larger cache.
Garbage collection is run only during a deallocation. We walk over all free lists in the cache and move some number of objects from the free list to the corresponding central list.
The number of objects to be moved from a free list is determined
using a per-list low-water-mark L. L
records the minimum length of the list since the last garbage
collection. Note that we could have shortened the list by
L objects at the last garbage collection without
requiring any extra accesses to the central list. We use this past
history as a predictor of future accesses and move L/2
objects from the thread cache free list to the corresponding central
free list. This algorithm has the nice property that if a thread
stops using a particular size, all objects of that size will quickly
move from the thread cache to the central free list where they can be
used by other threads.
If a thread consistently deallocates more objects of a certain size
than it allocates, this L/2 behavior will cause at least
L/2 objects to always sit in the free list. To avoid
wasting memory this way, we shrink the maximum length of the freelist
to converge on num_objects_to_move (see also
Sizing Thread Cache Free Lists).
Garbage Collection
if (L != 0 && max_length > num_objects_to_move) {
max_length = max(max_length - num_objects_to_move, num_objects_to_move)
}
The fact that the thread cache went over its max_size is
an indication that the thread would benefit from a larger cache. Simply
increasing max_size would use an inordinate amount of memory
in programs that have lots of active threads. Developers can bound the
memory used with the flag --tcmalloc_max_total_thread_cache_bytes.
Each thread cache starts with a small max_size
(e.g. 64KB) so that idle threads won't pre-allocate memory they don't
need. Each time the cache runs a garbage collection, it will also try
to grow its max_size. If the sum of the thread cache
sizes is less than --tcmalloc_max_total_thread_cache_bytes,
max_size grows easily. If not, thread cache 1 will try
to steal from thread cache 2 (picked round-robin) by decreasing thread
cache 2's max_size. In this way, threads that are more
active will steal memory from other threads more often than they are
have memory stolen from themselves. Mostly idle threads end up with
small caches and active threads end up with big caches. Note that
this stealing can cause the sum of the thread cache sizes to be
greater than --tcmalloc_max_total_thread_cache_bytes until thread
cache 2 deallocates some memory to trigger a garbage collection.
The PTMalloc2 package (now part of glibc) contains a unittest
program t-test1.c. This forks a number of threads and
performs a series of allocations and deallocations in each thread; the
threads do not communicate other than by synchronization in the memory
allocator.
t-test1 (included in
tests/tcmalloc/, and compiled as
ptmalloc_unittest1) was run with a varying numbers of
threads (1-20) and maximum allocation sizes (64 bytes -
32Kbytes). These tests were run on a 2.4GHz dual Xeon system with
hyper-threading enabled, using Linux glibc-2.3.2 from RedHat 9, with
one million operations per thread in each test. In each case, the test
was run once normally, and once with
LD_PRELOAD=libtcmalloc.so.
The graphs below show the performance of TCMalloc vs PTMalloc2 for
several different metrics. Firstly, total operations (millions) per
elapsed second vs max allocation size, for varying numbers of
threads. The raw data used to generate these graphs (the output of the
time utility) is available in
t-test1.times.txt.
![]() |
![]() |
![]() |
![]() |
![]() |
![]() |
![]() |
![]() |
![]() |
Next, operations (millions) per second of CPU time vs number of threads, for max allocation size 64 bytes - 128 Kbytes.
![]() |
![]() |
![]() |
![]() |
![]() |
![]() |
![]() |
![]() |
![]() |
Here we see again that TCMalloc is both more consistent and more efficient than PTMalloc2. For max allocation sizes <32K, TCMalloc typically achieves ~2-2.5 million ops per second of CPU time with a large number of threads, whereas PTMalloc achieves generally 0.5-1 million ops per second of CPU time, with a lot of cases achieving much less than this figure. Above 32K max allocation size, TCMalloc drops to 1-1.5 million ops per second of CPU time, and PTMalloc drops almost to zero for large numbers of threads (i.e. with PTMalloc, lots of CPU time is being burned spinning waiting for locks in the heavily multi-threaded case).
You can more finely control the behavior of the tcmalloc via environment variables.
Generally useful flags:
TCMALLOC_SAMPLE_PARAMETER |
default: 0 |
The approximate gap between sampling actions. That is, we
take one sample approximately once every
tcmalloc_sample_parmeter bytes of allocation.
This sampled heap information is available via
MallocExtension::GetHeapSample() or
MallocExtension::ReadStackTraces(). A reasonable
value is 524288.
|
TCMALLOC_RELEASE_RATE |
default: 1.0 |
Rate at which we release unused memory to the system, via
madvise(MADV_DONTNEED), on systems that support
it. Zero means we never release memory back to the system.
Increase this flag to return memory faster; decrease it
to return memory slower. Reasonable rates are in the
range [0,10].
|
TCMALLOC_LARGE_ALLOC_REPORT_THRESHOLD |
default: 1073741824 | Allocations larger than this value cause a stack trace to be dumped to stderr. The threshold for dumping stack traces is increased by a factor of 1.125 every time we print a message so that the threshold automatically goes up by a factor of ~1000 every 60 messages. This bounds the amount of extra logging generated by this flag. Default value of this flag is very large and therefore you should see no extra logging unless the flag is overridden. |
TCMALLOC_MAX_TOTAL_THREAD_CACHE_BYTES |
default: 16777216 | Bound on the total amount of bytes allocated to thread caches. This bound is not strict, so it is possible for the cache to go over this bound in certain circumstances. This value defaults to 16MB. For applications with many threads, this may not be a large enough cache, which can affect performance. If you suspect your application is not scaling to many threads due to lock contention in TCMalloc, you can try increasing this value. This may improve performance, at a cost of extra memory use by TCMalloc. See Garbage Collection for more details. |
Advanced "tweaking" flags, that control more precisely how tcmalloc tries to allocate memory from the kernel.
TCMALLOC_SKIP_MMAP |
default: false |
If true, do not try to use mmap to obtain memory
from the kernel.
|
TCMALLOC_SKIP_SBRK |
default: false |
If true, do not try to use sbrk to obtain memory
from the kernel.
|
TCMALLOC_DEVMEM_START |
default: 0 |
Physical memory starting location in MB for /dev/mem
allocation. Setting this to 0 disables /dev/mem
allocation.
|
TCMALLOC_DEVMEM_LIMIT |
default: 0 |
Physical memory limit location in MB for /dev/mem
allocation. Setting this to 0 means no limit.
|
TCMALLOC_DEVMEM_DEVICE |
default: /dev/mem | Device to use for allocating unmanaged memory. |
TCMALLOC_MEMFS_MALLOC_PATH |
default: "" | If set, specify a path where hugetlbfs or tmpfs is mounted. This may allow for speedier allocations. |
TCMALLOC_MEMFS_LIMIT_MB |
default: 0 | Limit total memfs allocation size to specified number of MB. 0 means "no limit". |
TCMALLOC_MEMFS_ABORT_ON_FAIL |
default: false | If true, abort() whenever memfs_malloc fails to satisfy an allocation. |
TCMALLOC_MEMFS_IGNORE_MMAP_FAIL |
default: false | If true, ignore failures from mmap. |
TCMALLOC_MEMFS_MAP_PRIVATE |
default: false | If true, use MAP_PRIVATE when mapping via memfs, not MAP_SHARED. |
The MallocExtension class, in
malloc_extension.h, provides a few knobs that you can
tweak in your program, to affect tcmalloc's behavior.
By default, tcmalloc will release no-longer-used memory back to the kernel gradually, over time. The tcmalloc_release_rate flag controls how quickly this happens. You can also force a release at a given point in the progam execution like so:
MallocExtension::instance()->ReleaseFreeMemory();
You can also call SetMemoryReleaseRate() to change the
tcmalloc_release_rate value at runtime, or
GetMemoryReleaseRate to see what the current release rate
is.
There are several routines for getting a human-readable form of the current memory usage:
MallocExtension::instance()->GetStats(buffer, buffer_length); MallocExtension::instance()->GetHeapSample(&string); MallocExtension::instance()->GetHeapGrowthStacks(&string);
The last two create files in the same format as the heap-profiler, and can be passed as data files to pprof. The first is human-readable and is meant for debugging.
TCMalloc has support for setting and retrieving arbitrary 'properties':
MallocExtension::instance()->SetNumericProperty(property_name, value); MallocExtension::instance()->GetNumericProperty(property_name, &value);
It is possible for an application to set and get these properties,
but the most useful is when a library sets the properties so the
application can read them. Here are the properties TCMalloc defines;
you can access them with a call like
MallocExtension::instance()->GetNumericProperty("generic.heap_size",
&value);:
generic.current_allocated_bytes |
Number of bytes used by the application. This will not typically match the memory use reported by the OS, because it does not include TCMalloc overhead or memory fragmentation. |
generic.heap_size |
Bytes of system memory reserved by TCMalloc. |
tcmalloc.pageheap_free_bytes |
Number of bytes in free, mapped pages in page heap. These bytes can be used to fulfill allocation requests. They always count towards virtual memory usage, and unless the underlying memory is swapped out by the OS, they also count towards physical memory usage. |
tcmalloc.pageheap_unmapped_bytes |
Number of bytes in free, unmapped pages in page heap. These are bytes that have been released back to the OS, possibly by one of the MallocExtension "Release" calls. They can be used to fulfill allocation requests, but typically incur a page fault. They always count towards virtual memory usage, and depending on the OS, typically do not count towards physical memory usage. |
tcmalloc.slack_bytes |
Sum of pageheap_free_bytes and pageheap_unmapped_bytes. Provided for backwards compatibility only. Do not use. |
tcmalloc.max_total_thread_cache_bytes |
A limit to how much memory TCMalloc dedicates for small objects. Higher numbers trade off more memory use for -- in some situations -- improved efficiency. |
tcmalloc.current_total_thread_cache_bytes |
A measure of some of the memory TCMalloc is using (for small objects). |
For some systems, TCMalloc may not work correctly with
applications that aren't linked against libpthread.so (or
the equivalent on your OS). It should work on Linux using glibc 2.3,
but other OS/libc combinations have not been tested.
TCMalloc may be somewhat more memory hungry than other mallocs, (but tends not to have the huge blowups that can happen with other mallocs). In particular, at startup TCMalloc allocates approximately 240KB of internal memory.
Don't try to load TCMalloc into a running binary (e.g., using JNI in Java programs). The binary will have allocated some objects using the system malloc, and may try to pass them to TCMalloc for deallocation. TCMalloc will not be able to handle such objects.